报名入学考试
EN


研创中心介绍


在迎来办学13周年之际,新哲文院成立了“研创中心”。新哲研创中心以学生综合素质全面提升为目标,在科技、理工、人文社科、音艺体、领导力、社区服务、个人特长等各方面,为学生提供活动支持与竞赛支持,为学生的全面发展赋能。

新哲研创中心为全国国际学校首创,“研创”概念由我校校长许盛贵先生提出,核心理念是激发学生学习自驱力与潜能释放,培养具备全面素养的未来人才。

研创中心虽然诞生于2024年,但绝非平底起高楼,而是继承了我校原“科创中心”十三年的成就沉淀。

我校科创中心在计算机与工程、生物学、社会科学三大学科领域、创客类赛事领域硕果累累,科创金字招牌早已闻名于大湾区国际教育圈。

科创中心升级为研创中心,是新哲对学生个性化发展的坚定承诺。研创中心不仅将会继续做大做强科创教育,还将在人文商业艺术体育等更广阔的人才培养疆域发力,尊重个体差异性,让每一位新哲学子都找到学习的自主性、并能激发潜能,成就自我。

成立研创中心的另一目的则在于帮助学生做好与未来世界建立联系的准备。在人工智能高度发达的社会,如何培养孩子未来的竞争力?许校提出“让学生立于AI之巅,而非囿于其后”,强调在科技飞速发展的时代,科学精神与人文情怀的和谐共生,以及综合素质的全面提升,才是未来人才的核心竞争力。

可以说,成立研创中心,更是新哲对教育现代化的一次深情拥抱,通过一系列赋能举措,新哲将为学生们开启一个更加多元、开放、融合的学习生活环境。

在研创中心教育愿景之下,新哲新建了二期校园、对校园面积进行扩容,达到了4.4万平方米,以高规格实验室、艺术教室、研创教室、多类型运动场地等,足以容纳理工、人文、商科、音艺体四大领域丰富多样的活动。无论是实验室的刻苦钻研,还是时尚设计的灵感碰撞,亦或其他形式的创作实践,这片广阔的空间都将为其提供有力的支撑。现有:

高规格实验室

分子生物实验室、FRC准工业级机器人训练基地、嵌入式工程实验室、个人项目实验室等,校外实验室有深圳灵蛛实验室等资源,均达到与国内外顶尖赛事接轨的水平,满足实验及竞赛需求。

研创艺术类空间

研创教室17间、艺术教室29间,充分满足人文及艺术类学子的需求。

运动空间

室内高尔夫练习场、篮球场、网球场、足球场、羽毛球场、室内高尔夫练习场、健身房等,多样化运动场景提供多类型运动支持。

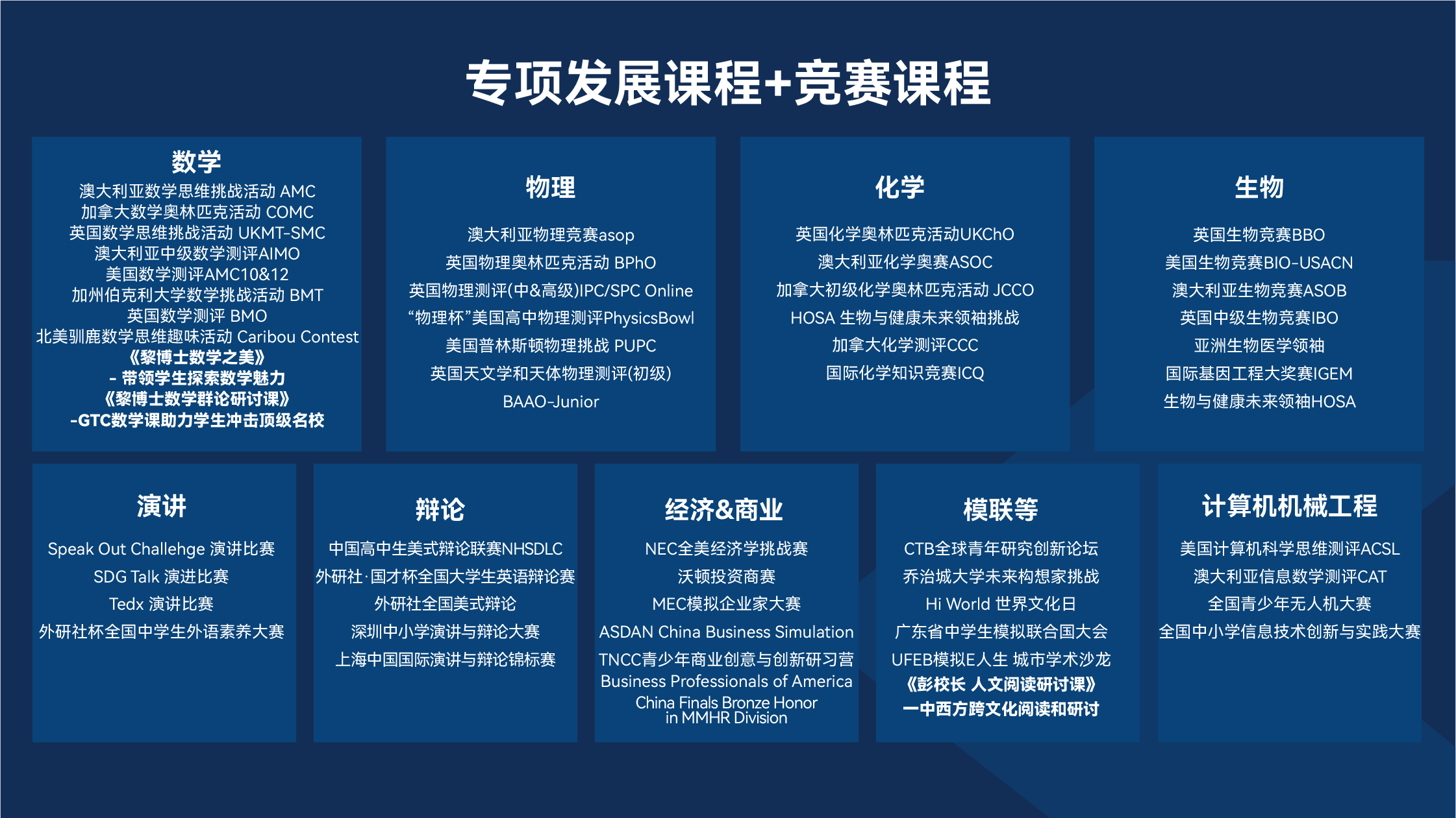
研创中心课程

研创中心以学生发展需求为出发点,以学习兴趣为切入点,推行个人化、多元化的育人计划,现已开发优化VEX课程体系、RCJ课程体系、FRC课程体系、生物个人项目课程体系、人文课程体系等竞赛课程,满足学生的个性化发展需求。

研创成绩

在研创中心的托举下,2023-2024学年,新哲学子在各项国际学术竞赛中合计斩获923人次奖项,包括各类金奖102人次,各类银奖169人次,铜奖119人次,其余各类荣誉奖项533人次,专利9个。


亮点奖项

1、2023-24年CTB全球赛全球团队金奖(小队ID988553),团队优秀项目(小队ID988553)
全国站:前5%编辑精选项目小队ID988553
前50%编辑精选项目小队ID824272、582114、726749、941070、988533
前10%超高人气项目小队ID941070

2、2023美国AMC10&12全球前1%4人次,前5%20人次,另有21人晋级AIME,其中2人获12分,1人获11分,4人获10分(11分为入选美国数学奥赛国家队的分数线)。

3、RobotCup无边框轻量组足球中学组三等奖X2
RobotCupJunior轻量组机器人足球为全球难度最高的机器人赛事,2014年前只有深圳实验学校等几所学校有能力参与。实验从该项目中培育了多名哈佛、麻省理工、斯坦福、普林斯顿、加州理工本科录取者。后学校改革导致项目取消。2024年新哲才恢复了“实验RCJ”
机器人轻量组足球队伍,目前为大陆唯一有能力再度踏足世界舞台的队伍。

4、全国青少年科技创新大赛区一等奖+市一等奖X1

5、已申办2个实用型专利证书

6、2024年“物理杯”美国高中物理测评Physicsbowl金奖X1、银奖X3、铜奖X2

7、2024年美国生物测评BIO-USACN金奖X1、银奖X1、铜奖X1

8、2024年英国生物测评BBO金奖X2、银奖X3、铜奖X1

9、2024年袋鼠数学测评MK超级金奖X3、金奖X2、银奖X1、铜奖X3

10、2023加州伯克利大学编程挑战CALICO团队金奖X2、团队银奖X1

11、2024第十三届澳门钢琴邀请赛全国选拔赛一等奖X1